最新我国和利用农药品种清单发布!

2026-01-01 08:05
分享:

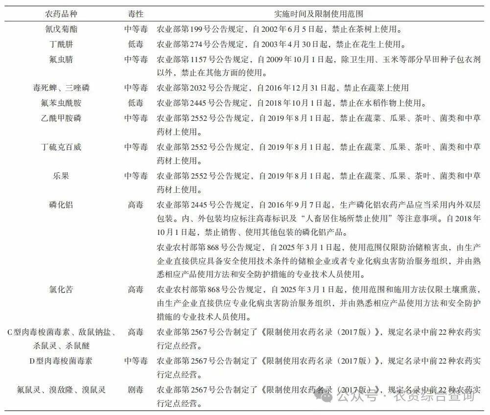
  农药做为现代农业的主要投入品,是粮食平安和次要农产物无效供给的主要保障。一旦利用不妥,将对农业出产、农产质量量平安、人畜健康、生态平安带来庞大风险。、国务院历来高度注沉农药办理工做,接踵出台《中华人平易近国农产质量量平安法》《中华人平易近国食物平安法》《农药办理条例》《最高、最高人平易近查察院关于打点风险食物平安刑事案件合用法令若干问题的注释》等,切实保障人平易近群命健康、舌尖上的平安、守护生态平安,严密防备农药平安性、无效性风险。取农药登记这个办理系统不成或缺的环节办法。为让更多的读者领会我国曾经和利用的农药品种,本文拾掇了农业农村部等部分发布的通知布告,以及项国际公约的相关内容,梳理了我国对农药禁限用办理的,拾掇出我国禁限用农药清单,以期对禁限用农药的平安利用和监视办理供给参考。我国高度注沉农药办理工做,高风险的农药,发布了一系列政策律例、禁限用农药办理办法等,逐步构成政策指导、法令规制和司法三位一体的管理模式。政策指导上,1972年,国务院率先发布了出产和进口无机汞农药的相关政策,以削减对和人体健康的潜正在风险,标记着我国正式起头农药禁用办理。1982年,农牧渔业部、卫生部结合颁布《农药平安利用》,要求农药品种严酷按照“农药平安利用尺度”施行,尚未制定“尺度”的品种,包罗高毒农药、高残留农药、高风险农药等,不准用于蔬菜、茶树、果树、中草药和卫生杀虫剂,为农产质量量平安供给保障。2019年,地方、国务院发布实施《关于深化加强食物平安工做的看法》,提出实施农药兽药利用减量和产地净化步履。开展高毒高风险农药裁减工做,5年内分期分批裁减现存的10种高毒农药,积极稳妥地推进高毒农药裁减,保障农业出产平安、农产质量量平安、人畜平安和生态平安。法令规制上,1997年,国务院公布《农药办理条例》,明白剧毒、高毒农药不得用于防治卫生害虫,不得用于蔬菜、瓜果、茶叶和中草药材,使禁限用农药办理工做步入了规范化、法制化的轨道。该条例颠末2017年、2022年2次修订,对禁限用农药的出产、利用等做了更为全面的和指点。此外,2021年修订的《中华人平易近国食物平安法》和2022年修订的《中华人平易近国农产质量量平安法》相关条目,对禁限用农药等农用投入品的利用做出严酷的,包罗严酷施行农业投入品利用平安间隔期或者休药期的,将剧毒、高毒农药用于蔬菜、瓜果、茶叶和中草药材等国度的农做物,正在农产物出产运营过程中利用国度利用的农业投入品以及其他有毒无害物质等相关内容。司法上,2021年,最高、最高人平易近查察院发布《最高、最高人平易近查察院关于打点风险食物平安刑事案件合用法令若干问题的注释》,正在食用农产物种植、养殖、发卖、运输、储存等过程中,利用禁用农药,按照刑法第一百四十四条的以出产、发卖有毒、无害食物罪惩罚。为禁限用农药的违规利用办理供给法令根据,提高了违法成本。截至2024岁尾,农业农村部、生态部、国度成长委等部分发布了农药禁限用相关通知布告及文件23个,通过梳理上述文件,我国已发布禁限用农药80种,包罗剧毒、高毒农药56种。2。1我国利用农药品种清单禁用高毒、高风险农药,是人平易近生命平安、顺应农业财产布局计谋性调整、生态和农业可持续成长、加强农产物市场所作力和出口、推进农药行业手艺、产质量量提高、顺应国际农药管剃头展新形势、履行国际组织公约的需求。据统计,我国利用农药共61种(表1),此中剧毒、高毒农药47种,占比77。05%。从分类体例看,通知布告明白出产、发卖及利用的农药48种,保留仅限出口农药7种,正在农业上利用,特定利用范畴的农药1种。此外,还有5个农药品种是通知布告未明白正在农业上利用。但现实已被禁用。本文正在禁用清单中添加内吸磷、硫环磷、氯唑磷3个农药品种,是按照2002年农业部199号发布,正在蔬菜、果树、茶叶、中草药材上不得利用和利用内吸磷、硫环磷、氯唑磷。2011年,国务院核准同意农业部等九部分结合报送的《高毒农药裁减和禁用工做方案》(以下简称《方案》),实施“全面遏制高毒农药的新增登记和出产许可,撤销现有高毒农药正在蔬菜、果树、茶树等做物上的登记”的要求,上述3个农药品种属高毒农药,查询中国农药消息网,已无无效形态下的登记产物,且按照《方案》的,无新增可能,现实属于利用形态。备注:①农业农村部第736号通知布告,氧乐果、克百威、灭多威、涕灭威制剂产物自2026年6月1日起发卖和利用;②农业部第2289号通知布告自2015年10月1日起,撤销杀扑磷正在柑橘树上的登记,杀扑磷正在柑橘树上利用。因为杀扑磷仅登记正在柑橘树上利用,目前无制剂登记,现实已被禁用;③农办农〔2011〕10号,鉴于五氯酚钠对存正在较大风险,卫生系统已遏制用于钉螺的防治,不再核准新增登记,不核准姑且登记转正式登记的申请,对现有登记产物不再续展。目前已无制剂产物登记,本色上已被禁用;④《高毒农药裁减和禁用工做方案》全面遏制高毒农药的新增登记和出产许可,内吸磷、硫环磷、氯唑磷属于高毒农药,目前已无制剂产物登记,本色已被禁用;⑤农业部第2552号通知布告自2019年1月1日起,将含溴甲烷产物的农药登记利用范畴变动为“检疫熏蒸利用”,含溴甲烷产物正在农业上利用。2。2我国利用农药品种清单为加强对利用农药的监视办理,保障农产质量量平安和人畜平安,农业出产和生态,农业部2017年发布第2567号通知布告制定了《利用农药名录(2017版)》,列入本名录的农药,标签该当标注“利用”字样,并说明利用的出格和特殊要求。据统计,我国目前利用农药有19种(表2),包罗剧毒、高毒农药9种,均正在《利用农药名录》(2017版)中。此中高毒农药磷化铝、氯化苦2个品种,因市场需求大,替代产物、替代手艺不成熟,专业化用药平安根基可控等要素,2024年农业农村部发布第868号通知布告,除利用范畴以外,为利用者平安,同时由出产企业间接供应具备平安利用手艺前提的储粮企业或专业化病虫害防治办事组织,由熟悉响应产物利用方式和平安防护办法的专业手艺人员利用。2。3国际公约管控的农药品种出于对人类健康或平安的考虑,某些具有较高风险的农药已正在国际层面告竣普遍共识,或利用和运输。滴滴涕、毒杀芬、艾氏剂、硫丹、林丹、氟虫胺、灭蚁灵8个农药品种被《关于持久性无机污染物(POPs)的公约》(简称《公约》)列为持久性无机污染物(POPs),要求缔约方不准予登记或者采纳禁限用办法。结合国规划署和结合国粮食及农业组织正在1998年制定了《关于正在国际商业中对某些化学品和农药采用事前知情同意法式的鹿特丹公约》(简称《鹿特丹公约》),对包罗六六六、滴滴涕、毒杀芬、二溴氯丙烷、杀虫脒、艾氏剂、狄氏剂、汞制剂、砷类、铅类、甲胺磷、对硫磷、甲基对硫磷、久效磷、磷胺、硫丹、溴甲烷、林丹、氯丹、六氯苯、甲拌磷、克百威、涕灭威23种农药做出了进出口,要求各缔约方对进出话柄行一套决策法式并将这些决定通知缔约方,即事先知情同意(PIC)法式。此外,为地球懦弱的臭氧层,溴甲烷遭到《关于耗损臭氧层物质的议定书(哥本哈根批改案)》(简称《和谈书》)的管控。3。1加大宣传力度,提高用药平安认识农药品种禁限用后,其市场份额将向其他品种转移,应及时组织各地及时发布农做物病虫害防治用药指点目次,向农人保举平安、高效、合用的农药品种。同时乱花农药的现象持久存正在,应操纵微信、、电视、短视频等多,普遍宣传禁限用农药的需要性和主要意义。阐扬根本植保、农技推广部分的感化,指点农人利用高效、低毒的农药品种,确保禁限用农药撤离市场工做落实到位,出格是加强专业化办事组织及农药运营人员的专业培训,使其能科学指点农人用药,降低风险。3。2加强市场监视,加大惩罚力度农业农村部办公厅传递了2024年农药监视抽查成果,及格率97。6%,此中占抽检样品总数的0。9%违法添加了现性成分,此中不乏违规添加了禁用或限用农药的问题。做好监视抽检工做,峻厉冲击制售、违规利用禁限用农药行为,无证运营农资店,确保出产运营泉源平安。充实调动群众和社会力量,投管,连结高压态势,构成齐抓共管的强大合力。插手经费投入,处理禁限用农药问题,确保裁减的农药尽快撤离市场。禁限用农药的风险严沉,各处所的惩罚办法未见区别于一般农药的办理政策,要加大对禁限用农药违规出产、利用的惩罚力度,操纵经济杠杆推进市场净化。3。3做好风险监测,控制风险动态农药颠末一段时间普遍利用后,风险和风险逐渐累积,惹起靶标生物抗性上升、药效降低、用药量添加、人畜平安和风险加大。农药品种限用办理后,要做好农业平安出产风险监测,加强对利用农药正在做物药害、抗性变化,以及农药残留、人畜中毒和影响等方面的监测评价,及时控制限用农药正在利用过程中对其他靶标生物的风险环境。3。4实施激励政策,完美办理政接应对产物的禁限用风险,是农化企业财产升级的机遇,推进农药行业手艺、产质量量提高,加速高效、低毒替代农药产物登记,农业出产的需要。同时部分要积极帮帮出产企业做好转产工做,尽快研究制定相关政策。如保留仅供出口,搀扶企业出口商业,保留出产能力,对禁用的农药品种,答应其变动为仅供出口登记等办理政策。

上一篇:食物贴牌出产不克不及“贴”掉义务

下一篇:没有了

热销产品


置顶